Marvel AI Presentation Generator
Worked alongside other designers and generative AI engineers to develop a AI presentation generator that reduces the workload of teachers so they can focus more time on their students
%20(1).png)
TL;DR
Teachers have little prep time and still build lesson decks by hand. Repetitive tasks like creating similar slides, formatting, and copy-pasting, combined with limited software access, device issues, and limited training, slow production.
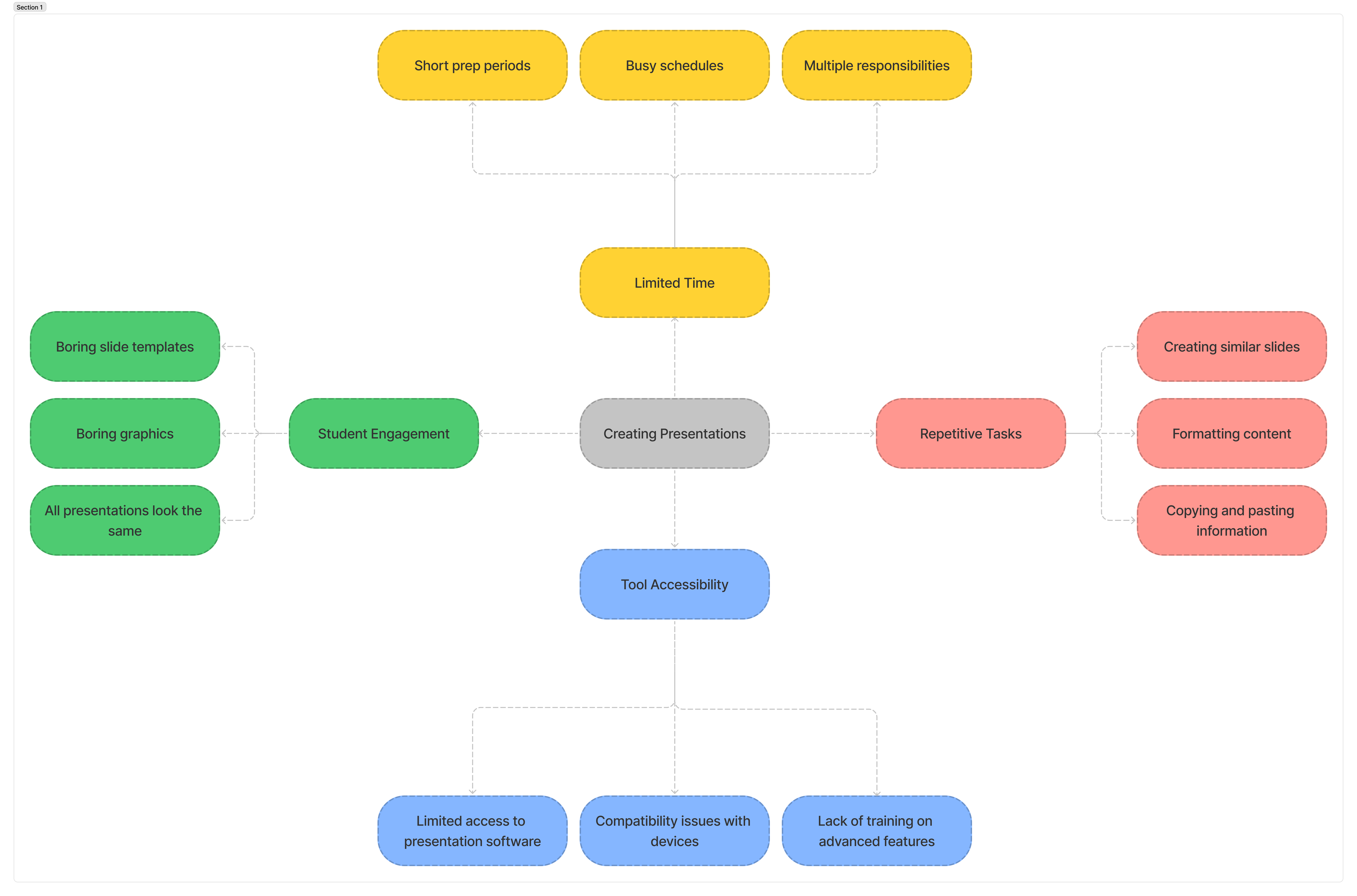
The Pains
Time Blocker
84% of U.S. public K-12 teachers say there isn’t enough time in the day for tasks like lesson planning
Repetitive work
Teachers work around 53 hours per week and tasks like copying and pasting information is a time waster
Access & Support Gaps
Outdated software is a moderate/large challenge in 34% of schools
Engagement Risk
Tech like PowerPoint is outdated and typically includes boring graphics and templates
The Competitors
.png)
Competitors like gamma emphasize prompt → deck and visual polish. In classrooms, the friction is earlier: teachers need to lock the outline before generation and then edit text quickly without format detours. Reliable PPTX/Slides/PDF export is non-negotiable for sharing and printing.
Implications
Make the flow outline-first, not theme-first (prevents “regenerate to reorder”)
Keep editing inline and text-centric; defer media/themes to later.
Offer a single, trustworthy export picker: PPTX, Google Slides, PDF
The Flow
Input
Teachers insert a topic, instructional level, and slide count
Outline
The system proposes an outline teachers can edit and reorder before committing
Generate
Slides are generated as text-only drafts with inline editing for titles and bullets
Export
Export offers PDF, Google Slides, or PPTX options
The Design System
The Next Steps
Next iterations will add AI-generated images and video embeds, auto-aligned standards mapping with export summaries, interactive elements for quick checks, and high-contrast themes and transitions. Designing this tool blended my education background with UX/UI and clarified priorities: keep teachers in control, remove formatting work, and ensure reliable one-step export to school formats. The key lesson was sequencing the flow as structure → content → export, keeping changes cheap and momentum high. Keeping v1 text-only made the workflow fast and dependable, while accessibility tokens kept decks readable on classroom projectors. Ultimately, this is about more than efficiency; it is about giving teachers back time to teach.
.png)
.png)
.png)




